Unser Ziel ist, dass alle Schülerinnen und Schüler der August-Dicke-Schule ab Klasse 5 fächerübergreifend mit Frage- und Problemstellungen arbeiten, bei denen verschiedene Kompetenzen (v.a. der Bereiche Selbstkompetenz, Sozialkompetenz, Methodenkompetenz und Fachkompetenz) gelernt und erweitert werden, die sie im Laufe der Jahre immer konkreter im eigenen Berufsfindungsprozess dazu benutzen können, sich ihrer Stärken und Interessen bewusst zu werden, dazu passende Berufsfelder zu entdecken, diese kritisch zu reflektieren und zu hinterfragen und sich schließlich zielgerichtet und passgenau auf Bewerbungssituationen und Praxiserfahrungen vorzubereiten.
Unser Konzept der beruflichen Orientierung finden Sie hier:
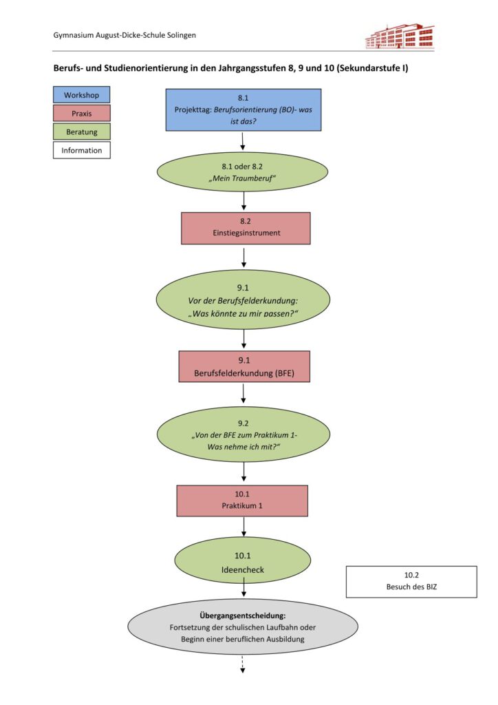
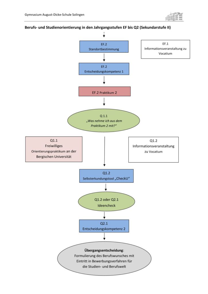
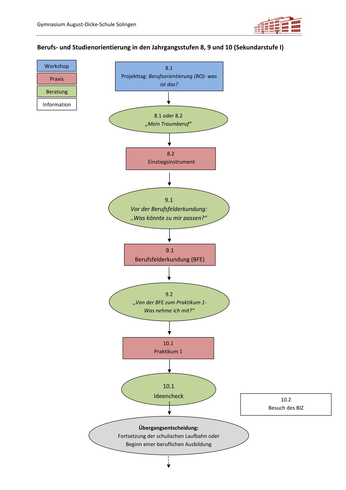
BO-Curriculum_Kurzfassung 2025
Ansprechpartnerinnen und Ansprechpartner („StuBos“) an der ADS:
Susanne Lauterjung und Tobias Tacken
Aktuelles
Für die Jahrgänge ab Klasse 8 werden eigene Google Classrooms für die Studien- und Berufsberatung freigeschaltet. Hier finden die Schülerinnen und Schüler alle wichtigen Informationen, Termine und Formulare für die verschiedenen Bausteine der beruflichen Orientierung in ihrem Jahrgang.
Die wichtigsten Bausteine und Zeiträume auch hier noch einmal im Überblick:
| Jahrgangsstufe 8 | Potenzialanalyse | |
| Jahrgangsstufe 9 | Berufsfelderkundungen (BFE) | zum Halbjahreswechsel (3 Tage) |
| Jahrgangsstufe 10 | Schülerbetriebspraktikum I | vor oder nach den Herbstferien |
| Besuch im Berufsinformationszentrum BIZ | ||
| Jahrgangsstufe EF | Workshops zur Standortbestimmung und zur Entscheidungskompetenz | |
| Schülerbetriebspraktikum II | die letzten drei Wochen vor den Sommerferien | |
| Jahrgangsstufe Q1 | Workshop zu „Check you“ | |
| Jahrgangsstufe Q2 | Workshop zur Entscheidungskompetenz | |
| individueller Ideen-Check |
Herr Michael Wupper (Berufs- und Studienberater, Berufsberatung vor dem Erwerbsleben) bietet seine Sprechstunde für unsere Oberstufenschülerinnen und -schüler in der ADS (Raum 041), demnächst in Raum 134, anbieten: mittwochs von 8.00 bis 13.00 Uhr (Stand März 2025).
Termine können mit ihm unter:
michael.wupper@arbeitsagentur.de oder telefonisch: 0212 2355-395 vereinbart werden.
Nützliche Links:
1) allgemeine Informationsangebote:
www.bibb.de (Verzeichnis der anerkannten Ausbildungsberufe)
www.freie-berufe-bilden-aus-nrw.de (Verzeichnis der freien Berufe).
2) Informationsangebote des Landes NRW:
3) Informationsangebote der Bundesagentur für Arbeit:
www.berufenet.arbeitsagentur.de
Übersicht
Die Studien- und Berufswahlorientierung hat an der ADS bereits eine jahrelange Tradition und Geschichte. Seit 1988 erarbeiten, erproben und verbessern wir kontinuierlich ein ausgefeiltes Konzept, das 2013 mit dem Berufswahlsiegel ausgezeichnet und 2017 rezertifiziert wurde und das sowohl Elemente des durch die NRW-Landesinitiative „Kein Abschluss ohne Anschluss“ („KAoA“) vorgeschriebene als auch einige schulspezifische Aspekte beinhaltet.
Die KAoA-Elemente beginnen in Klasse 8 mit der Potenzialanalyse und werden mit der Berufsfelderkundung in der Klasse 9 fortgeführt. In den Klassen 10 und 11 (EF) führen wir mit den Schülerinnen und Schülern zwei jeweils zweiwöchige, verpflichtende Schülerbetriebspraktika durch, an das sich in Klasse 12 (Q1) eine freiwillige Uni-Schnupperwoche im Rahmen des Dualen Orientierungspraktikums anschließen kann. Außerdem besuchen wir mit den 10. Klassen das BIZ und pflegen engen Kontakt zu unserem Berater der Agentur für Arbeit, der den Schülerinnen und Schülern von Klasse 8 bis zum Abitur immer wieder beratend und informierend zur Seite steht. Außerdem führen die StuBos in allen Jahrgangsstufen unterstützt durch Klassen- bzw. Jahrgangsstufenleitung Beratungsgespräche durch.
Bei Fragen steht Ihnen das StuBo-Team gerne zur Verfügung:
stubo@ads-smartclassroom.de
Wichtige Formulare zum Download: HIER
Das Berufswahlsiegel
Schuljahr 2017: Der ADS wurde zum zweiten Mal in Folge das Berufswahlsiegel verliehen, was auf die kompetente Arbeit von Frau Susanne Lauterjung und Frau Dr. Krebs zurückzuführen ist. Im Jahr 2021 wurden wir zum zweiten Mal rezertifiziert.




